< Circuit Theory < Phasors < Examples

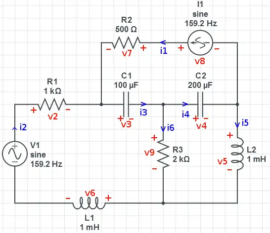
Complex 3R, 2L, 2C, voltage and current source circuit
Given that the voltage source is defined by and the current source is defined by , find all other voltages, currents and power of the sources.

Circuit marked up for analysis
Knowns, Unknowns and Equations
- Knowns:
- Unknowns:
- Equations:
Solutions and Analysis
This article is issued from Wikibooks. The text is licensed under Creative Commons - Attribution - Sharealike. Additional terms may apply for the media files.