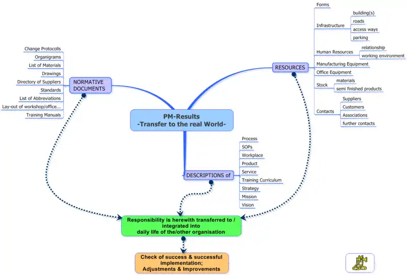
< Project management
Wikiversity:Main Page → Practical Arts and Sciences → School of Project Management → Project Management based on Mindmaps

This article is issued from Wikiversity. The text is licensed under Creative Commons - Attribution - Sharealike. Additional terms may apply for the media files.