| Bimastos | |
|---|---|
![]() | |
| Example of Bimastos rubidus | |
| Scientific classification | |
| Domain: | Eukaryota |
| Kingdom: | Animalia |
| Phylum: | Annelida |
| Class: | Clitellata |
| Order: | Opisthopora |
| Family: | Lumbricidae |
| Genus: | Bimastos Moore, 1893 |
| Species | |
| |
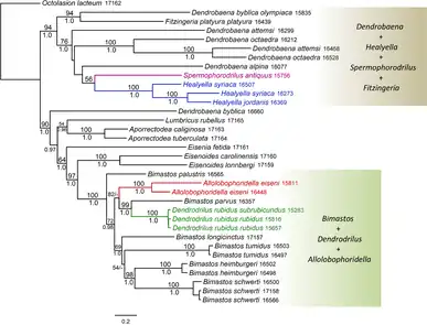
Bimastos is a genus of lumbricid worm thought to be native to North America but has since been introduced to every continent apart from Antarctica.[1] Recent molecular analysis has subsumed Dendrodrilus and Allolobophoridella under this genus. The clade holding Bimastos and Eisenoides seems to have diverged from Eurasian lumbricid Eisenia during the Late Cretaceous, approximately 69.2–76.1 years ago.[2] This, along with the discovery of an earthworm cocoon attributed to B. rubidus from lake sediment dated over 7,000 years old in Ontario, Canada[3] contradicts the widely held notion that Bimastos and its junior synonyms are invasive worms from Europe which have colonized North America. It's ancestors likely entered North America via the Bering Land bridge or the De Geer route and colonized elsewhere after European contact. This genus is one of the few remaining native earthworms in many North American environments, for example it appears to be the only extant earthworm native to the Alaskan interior.[4]

References
- ↑ Csuzdi C, Chang CH, Pavlícek T, Szederjesi T, Esopi D, Szlávecz K (2017). "Molecular phylogeny and systematics of native North American lumbricid earthworms (Clitellata: Megadrili)". PLOS ONE. 12 (8): e0181504. Bibcode:2017PLoSO..1281504C. doi:10.1371/journal.pone.0181504. PMC 5549934. PMID 28792948.
- ↑ Domínguez J, Aira M, Breinholt JW, Stojanovic M, James SW, Pérez-Losada M (February 2015). "Underground evolution: new roots for the old tree of lumbricid earthworms". Molecular Phylogenetics and Evolution. 83: 7–19. doi:10.1016/j.ympev.2014.10.024. PMC 4766815. PMID 25463017.
- ↑ Schwert DP (1 July 1979). "Description and significance of a fossil earthworm (Oligochaeta: Lumbricidae) cocoon from postglacial sediments in southern Ontario". Canadian Journal of Zoology. 57 (7): 1402–1405. doi:10.1139/z79-181.
- ↑ Booysen M, Sikes D, Bowser ML, Andrews R (2018). "Earthworms (Oligochaeta: Lumbricidae) of Interior Alaska". Biodiversity Data Journal. 6 (6): e27427. doi:10.3897/BDJ.6.e27427. PMC 6050345. PMID 30026667.
.jpg.webp)