World Heavyweight Championship (WWE, 2002–2013)
The World Heavyweight Championship was a professional wrestling world heavyweight championship owned by WWE. It was one of two top championships in WWE from 2002 to 2006 and from 2010 to 2013, complementing the WWE Championship, and one of three top championships from 2006 to 2010 with the addition of the ECW World Heavyweight Championship.
| World Heavyweight Championship | |||||||||||||||||||||
|---|---|---|---|---|---|---|---|---|---|---|---|---|---|---|---|---|---|---|---|---|---|
![]() The World Heavyweight Championship was represented by a design based on the Big Gold Belt that incorporated the WWE logo. (2002–present) | |||||||||||||||||||||
| Details | |||||||||||||||||||||
| Promotion | WWE | ||||||||||||||||||||
| Brand | Raw (2002–2005; 2008–2009) SmackDown (2005–2008; 2009–2011) | ||||||||||||||||||||
| Date established | September 2, 2002 | ||||||||||||||||||||
| Date retired | December 15, 2013 (unified with the WWE Championship) | ||||||||||||||||||||
| Other name(s) | |||||||||||||||||||||
| |||||||||||||||||||||
| |||||||||||||||||||||
The title was established under the Raw brand in 2002, after Raw and SmackDown became distinct brands under WWE, and moved between both brands on different occasions (mainly as a result of the WWE draft) until August 29, 2011, when all programming became full roster "supershows".
The title was one of six to be represented by the historic Big Gold Belt, introduced in 1986. Its heritage can be traced back to the first world heavyweight championship, thereby giving the belt a legacy over 100 years old, the oldest in the world.
History
Background
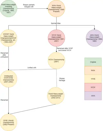
The title's origins lay in the first world heavyweight championship, and then to events that began in the National Wrestling Alliance (NWA), which had many different territorial promotions as members. In the late 1980s, World Championship Wrestling (WCW) was a member of the NWA, having been formed by the purchase of Jim Crockett Promotions (JCP), which had absorbed many other NWA members, by Turner Broadcasting, which aired WCW's programming. During this time, WCW used the NWA World Heavyweight Championship as its world title. The WCW World Heavyweight Championship was soon established when the recognition was awarded to then-NWA World Heavyweight Champion Ric Flair in 1991. In 1993, WCW seceded from the NWA and grew to become a rival promotion to the World Wrestling Federation (WWF), itself a former member of the NWA. Both organizations grew into mainstream prominence and were eventually involved in a television ratings war dubbed the Monday Night Wars. Near the end of the ratings war, WCW began a financial decline which culminated in March 2001 with the WWF's purchase of selected assets of WCW.[1]
As a result of the purchase, the WWF acquired the video library of WCW, select talent contracts, and championships among other assets. The slew of former WCW talent joining the WWF roster began "The Invasion" that effectively phased out the WCW name. Following this, the WCW World Heavyweight Championship was unified with the WWF Championship, the WWF's world title, at Vengeance in December.[2] At the event, the WCW World Heavyweight Championship was decommissioned with Chris Jericho becoming the final WCW World Heavyweight Champion and the subsequent Undisputed WWF Champion after defeating The Rock and Steve Austin respectively.[3] The WWF title became the undisputed championship in professional wrestling until September 2002 with the creation of the World Heavyweight Championship, spun off from the Undisputed WWE Championship as the successor to the WCW World Heavyweight Championship.[4]
Creation

By 2002, WWE's roster had doubled in size due to the overabundance of contracted workers. As a result of the increase, WWE divided the roster through its two main television programs, Raw and SmackDown, assigning championships and appointing figureheads to each brand of the same name. This expansion became known as the "Brand Extension".[5] In May 2002, the WWF was renamed to World Wrestling Entertainment (WWE). Following these changes, the Undisputed WWE Championship remained unaffiliated with either brand as competitors from both brands could challenge the Undisputed Champion. Following the appointment of Eric Bischoff and Stephanie McMahon as General Managers of the Raw and SmackDown brands, respectively, Stephanie McMahon contracted then-WWE Undisputed Champion Brock Lesnar to the SmackDown brand, leaving the Raw brand without a world title.[6][7] On September 2, Eric Bischoff announced the creation of the World Heavyweight Championship. Bischoff awarded the title to Triple H, who had been designated number-one contender to Lesnar's title the previous week. Immediately afterwards, the Undisputed Championship returned to being the WWE Championship as it was no longer undisputed.[8] The World Heavyweight Championship and the WWE Championship switched brands a number of times before the first brand split ended in 2011.
Historical lineage


While introduced in 2002 as a new title, the WWE often made allusions to other titles including those of WCW and the NWA, amalgamating the history of the championship with the history of the belt that represents it.[9][10] As affirmed by WWE, the World Heavyweight Championship is not a continuation of the WCW Championship, but rather its successor by way of the WWE Undisputed Championship, just as the WCW Championship spun off from the NWA World Heavyweight Championship. Due to its relation to both titles, its lineage is connected with the earliest recognized world heavyweight championship.[11] In 2009, WWE released a DVD set called History of the World Heavyweight Championship that definitively linked the title to the WCW and NWA titles.[12]
Title unification

Following the end of the first brand extension in 2011, both the World Heavyweight Champion and WWE Champion could appear on both Raw and SmackDown. In 2013, the night after Survivor Series, then-World Heavyweight Champion John Cena made a challenge to then-WWE Champion Randy Orton to determine an undisputed WWE world champion. Randy Orton defeated John Cena in a TLC match at the TLC: Tables, Ladders & Chairs pay-per-view on December 15, 2013, to unify the titles. Subsequently, the WWE Championship was renamed WWE World Heavyweight Championship.[8] The unified championship retained the lineage of the WWE Championship, and the World Heavyweight Championship was retired.[13] With his victory over John Cena, Randy Orton became the final World Heavyweight Champion. Like with the Undisputed Championship, the Big Gold Belt was used in tandem with the WWE Championship belt to represent the WWE World Heavyweight Championship until a single belt was presented to then champion Brock Lesnar in August 2014.
Subsequent championship
On the April 24, 2023, episode of Raw, WWE Chief Content Officer Triple H unveiled a new World Heavyweight Championship with a belt design that pays homage to the "Big Gold Belt", and announced that the Inaugural champion would be crowned at Night of Champions. This title does not carry the lineage of the 2002–2013 version.[14][15]
Brand designation history
The following is a list of dates indicating the transitions of the World Heavyweight Championship between the Raw and SmackDown brands.
| Date of transition | Brand | Notes |
|---|---|---|
| September 2, 2002 | Raw | The World Heavyweight Championship was established for Raw and awarded to Triple H as previously designated number-one contender after the WWE Undisputed Championship became exclusive to SmackDown! and renamed to WWE Championship. |
| June 30, 2005 | SmackDown! | World Heavyweight Champion Batista was drafted to SmackDown! during the 2005 WWE Draft Lottery.[16] |
| June 30, 2008 | Raw | The World Heavyweight Championship moved to Raw after CM Punk, a member of the Raw brand, cashed in his Money in the Bank contract and defeated Edge to win the World Heavyweight Championship.[17] |
| February 15, 2009 | SmackDown | The World Heavyweight Championship moved to SmackDown after Edge, a member of the SmackDown brand, won the World Heavyweight Championship in an Elimination Chamber match at No Way Out.[18] |
| April 5, 2009 | Raw | The World Heavyweight Championship returned to Raw after John Cena, a member of the Raw brand, defeated Edge and Big Show in a triple threat match at WrestleMania 25 to win the World Heavyweight Championship.[19] |
| April 26, 2009 | SmackDown | The World Heavyweight Championship moved back to SmackDown after Edge, a member of the SmackDown brand, defeated John Cena in a Last Man Standing match at Backlash to win the World Heavyweight Championship.[20] |
| August 29, 2011 | N/A | End of first brand extension. The World Heavyweight Champion could appear on both Raw and SmackDown. The World Heavyweight Championship and WWE Championship were unified in December 2013, subsequently retiring the World Heavyweight Championship and continuing the lineage of the WWE Championship, which was renamed to WWE World Heavyweight Championship. |
Reigns

The inaugural champion was Triple H, and there were 25 different champions overall. The longest championship reign was Batista's first reign, which lasted from April 3, 2005, to January 10, 2006, for a total of 282 days. Triple H holds the record for longest combined reigns at 616 days over 5 reigns. The shortest reigning champion was Randy Orton in his fourth and final reign, who immediately retired the championship upon winning it at TLC: Tables, Ladders & Chairs (2013) and unifying it with the WWE Championship. He was also the youngest champion, when he won the title for the first time at the age of 24 years 136 days during SummerSlam (2004) in August. The oldest champion was The Undertaker who won the title for the third and final time at the age of 44 during Hell in a Cell (2009) in October 2009. Edge held the title the most times with seven championship reigns between 2007 and 2011. There were six vacancies throughout the title's history.
Randy Orton was the final champion in his fourth reign. He defeated John Cena in a Tables, Ladders and Chairs match at TLC in Houston, Texas on December 15, 2013 to unify the WWE and World Heavyweight Championships.
See also
- List of former championships in WWE
- World championships in WWE
Notes
- WWE recognizes Orton's final reign—and the championship's subsequent unification with the WWE Championship—as shorter, lasting for one minute.
References
- "WWE Entertainment, Inc. acquires WCW from Turner Broadcasting". WWE. March 23, 2001. Archived from the original on April 8, 2005. Retrieved May 24, 2008.
- WCW World Champion - Chris Jericho at WWE.com
- "WWWF/WWF/WWE World Heavyweight Title". Wrestling-titles.com. Retrieved March 18, 2007.
- Clayton, Corey (September 6, 2007). "World Heavyweight Championship turns five years old". WWE. Retrieved December 23, 2008.
- "WWE Entertainment To Make Raw and SmackDown Distinct Television Brands".
- "Brock Lesnar Biography at SLAM! Sports". SLAM! Sports: Wrestling. Canadian Online Explorer. Retrieved December 21, 2008.
After the July 22nd edition of Raw, Lesnar defected to Stephanie McMahon's Smackdown brand. A month later, at SummerSlam 2002, Brock Lesnar defeated The Rock to become the Undisputed WWE Champion, but while the previous title-holders had moved between Raw and Smackdown, Lesnar decided to remain exclusively on Smackdown, forcing Eric Bischoff's Raw brand to create its own World Heavyweight Championship.
- "Vince Mcmahon Biography at SLAM! Sports". SLAM! Sports: Wrestling. Canadian Online Explorer. Retrieved December 21, 2008.
The entire WWE roster was broken up into two separate camps, with some rivalry (especially between future General Managers Eric Bischoff and Stephanie McMahon) occurring.
- Nemer, Paul (September 2, 2002). "Full WWE Raw Results - 9/2/02". WrestleView. Retrieved December 20, 2008.
- "World Heavyweight Championship reign history". WWE. Retrieved January 31, 2009.
- "World Heavyweight Championship turns five years old". WWE. Retrieved April 13, 2009.
- "WCW World Heavyweight Championship reign history". WWE. Retrieved January 31, 2009.
- "WWE: The History of the World Heavyweight Championship". Amazon. Retrieved July 26, 2016.
- "WWE WORLD HEAVYWEIGHT CHAMPIONSHIP". WWE.com. Retrieved December 16, 2013.
- Keller, Wade (April 24, 2023). "4/24 WWE Raw results: Keller's report on Triple H announcement, Bad Bunny appearing in person, Rey vs. Priest". Pro Wrestling Torch. Retrieved April 24, 2023.
- Casey, Connor (April 24, 2023). "Triple H Introduces WWE's New World Heavyweight Championship Title". ComicBook.com. Retrieved April 24, 2023.
- "2005 WWE Draft Lottery". WWE. 2005-06-13. Retrieved 2008-12-21.
- Adkins, Greg (2008-06-30). "Opportunity Knocked, Punk Answered". WWE. Retrieved 2008-12-20.
- "WWE SmackDown Roster and Champions". WWE. Retrieved 2009-02-16.
- "John Cena def. Edge & Big Show (New World Heavyweight Champion)". WWE. April 5, 2009. Retrieved May 10, 2012.
- "Edge's fifth World Heavyweight Championship reign". WWE. Retrieved 2009-04-27.
